Projetos de TIC
Apresentação
Os projetos de TIC são alinhados às necessidades e aos objetivos institucionais, estando previstos no planejamento de metas e ações do Plano Diretor de Tecnologias da Informação e da Comunicação (PDTIC) do IFSertãoPE.
Após a oficialização dos projetos no Plano Diretor de Tecnologia da Informação e Comunicação (PDTIC) e sua devida priorização pelo Comitê de Governança Digital (CGD), a equipe de TI dará início à execução conforme o alinhamento realizado nas instâncias superiores.
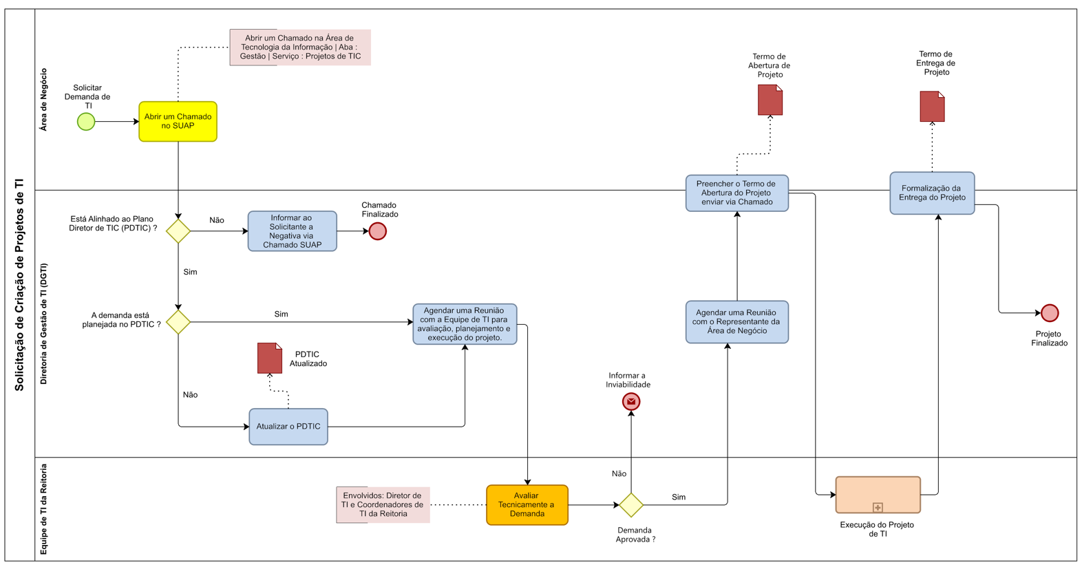
Caso alguma área tenha uma demanda que não esteja contemplada no planejamento vigente, deverá formalizar a solicitação seguindo o fluxo de Criação de Projetos de TI. O processo tem início com a abertura de um chamado na plataforma SUAP (Sistema Unificado de Administração Pública).
A partir desse registro, será iniciada a avaliação da necessidade, seguida do alinhamento com a área demandante, visando verificar a viabilidade e o enquadramento da solicitação como projeto de TI.
Abaixo segue o fluxo de solicitação de projetos de TIC.

Apresentação
De acordo com o PMBOK®, um portfólio refere-se a projetos, programas, subportfólios e operações gerenciados como um grupo para atingir objetivos estratégicos. No IFSertãoPE, este é um processo que envolve a DGTI e o Comitê de Governança Digital (CGD) . Entre outras funções, esses órgãos são responsáveis pela seleção e priorização das demandas de projetos de TIC.
Cada portfólio tem um prazo de execução de dois anos, e os projetos priorizados são continuamente reavaliados. Dessa forma, podem ser re-priorizados, suspensos ou até cancelados. Cada projeto possui uma página detalhada com informações sobre seus objetivos, benefícios, custos, stakeholders, prazos e outros detalhes relevantes ao qual o acompanhamento é feito no SUAP (Sistema Unificado de Administração Pública).
Painel de Acompanhamento de Projetos de TIC
![]() |
Contato: Diretoria de Gestão da Tecnologia da Informação | dgti@ifsertao-pe.edu.br | (87) 2101-2397

